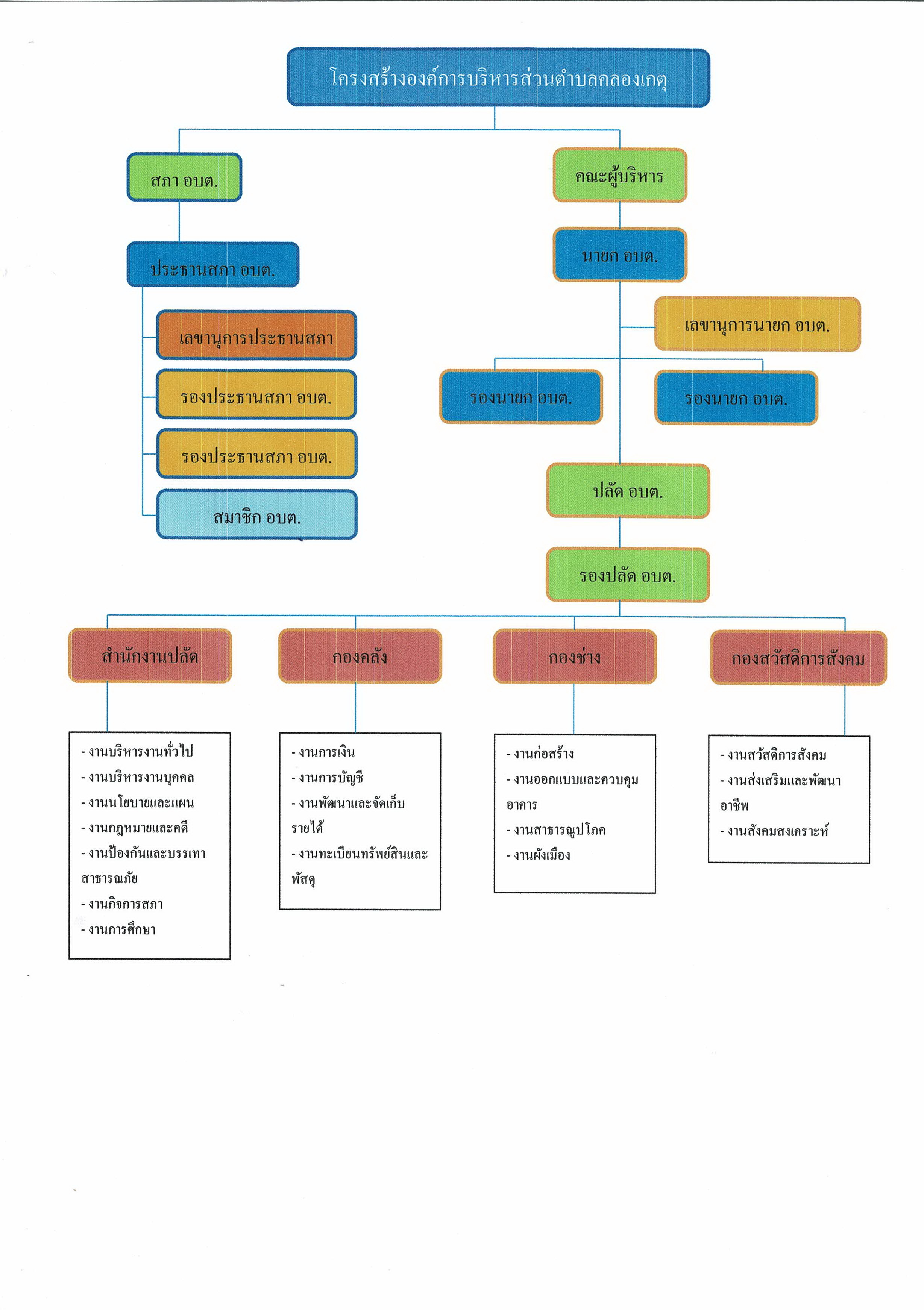
โครงสร้างส่วนราชการ

attach_file ไฟล์เอกสาร lS06ONoFri103952.jpg file_download ดาวน์โหลด